Brake Light Troubleshooting
I just moved to California from Canada so I am required to take a driving test in order to get a California State drivers license. Well, I went to take the driving test this morning and was told that I could not take the test because my right brake light is not coming on when I apply the brakes.
I checked the fuses under the glove compartment and everything there seems fine. I don't think the light bulbs are burnt out because when I turn on the night driving lights by rolling the end of the turn signal lever those rear lights come on. It's just when I apply the brakes that nothing happens on the right hand side. The left hand lights work just fine. Any ideas?
Also, I have the classic "Christmas tree" dash lights issue where my warning lights on the dash flicker on when I drive on rough, bumpy roads. Could my brake light issue be related?
thanks in advance and my apologies if this issue has already been addressed in previous threads.
Mark
Re: Right brake light not working
Your rear bulbs are dual filament. This means a single bulb with two filaments of different light output. One dimmer for nighttime driving/parking lights and a brighter one to overpower the dimmer filament when you step on the brakes. It sounds like your brake light filament is burned out and the bulb needs to be replaced. This should be an 1157 bulb and if your not close to an auto parts store will be available anywhere you can buy a quart of motor oil like Wal-Mart or convenience and grocery stores. It is not likely related to your "christmas dash". For this, it sounds like you should start with the connections on the alternator and go from there. Of course searching the forums for "Christmas dash" will give you lots of other options on what to check.
Re: Right brake light not working
If replacing the bulb doesn't work, remove the tail light assembly and inspect it. Corrosion or chafed wiring can cause issues but as already mentioned, if the tail light works but the brake light doesn't you might just have a bad bulb. Start there.
Re: Right brake light not working
Well that was easy.
Thanks a lot.
Brake-lights keep blowing the "stop" fuse
Hi guys and gals.
I had a dream last night that I got pulled over for this so I gotta get it fixed now haha.
Whole story: a week ago I replaced the bad alternator with a nice new one. the old one went bad because the harness that plugged into it had two of the three wires showing copper, and the third one was completely broken off. Of course the harness is NLA so I spliced some new wires with insulated female connectors and the van runs fine now. Not sure if this is related to the alternator incident but I figured more info is better than less.
Also, weird things I've noticed with the lights: sometimes in the mornings when I turn the lights on they actually don't come on (but the dash lights do) and they'll come on when I flick the brights for a sec and then the normal lights will stay on. Also there what a while when I would hold the brights on and id hear a buzzing sound near the fuse box area by the glovebox. it doesn't really do that anymore but food for thought.
Lastly, I checked all the fuses when I realized my brake lights weren't working and alas the fuse indicated as "stop" was blown. So I bought a new one on the way home from work two days ago and then yesterday during lunch I checked on the new one to find it was blown already! This is my problem, I need to find the cause of this short.
I figured I'd ask you guys/gals before spending who knows how long tracing all the wires. Hopefully it's a common issue someone can direct me to a common wire that shorts or something.
Thanks for the read!
-Spencer
Re: Brake-lights keep blowing the "stop" fuse
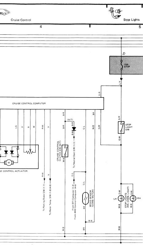
The hot side of the brake light circuit only uses two color coded wires........Grn/Red & Grn/Wht. You should do a visual inspection of wire harness where ever you can gain access. Pay particular attention to any wires of the colors mentioned above & trace them as far as you can. Check under the dash where the brake light switch is and pull the tail lights (2 screws each side) and check the wires behind for any damage. Any scotch locks or other type hacks should be remove and repair as required. You should also pull the brake light bulbs and verify the correct bulbs are installed (should be 1157). With any luck your short will be somewhere in these areas. Tim
Re: Brake-lights keep blowing the "stop" fuse
Thanks a bunch Tim, that sort of "where to start first" advice is exactly what I was looking for. I'll definitely try those areas.
Interesting update: this morning the usual flicking the brights on really quick didn't get the headlights to illuminate. I had to turn the brights on and off several times until the nighttime lights actually came on. Hrmmm...
Re: Brake-lights keep blowing the "stop" fuse
Quote:
Originally Posted by
rootbeerrain
Thanks a bunch Tim, that sort of "where to start first" advice is exactly what I was looking for. I'll definitely try those areas.
Interesting update: this morning the usual flicking the brights on really quick didn't get the headlights to illuminate. I had to turn the brights on and off several times until the nighttime lights actually came on. Hrmmm...
After a similar headlight failure scenario, I found a burned connector with melted plastic on the back of the fuse panel. I cut off a piece of the connector, and used a new wire connector to the fuse box, sorry no pics. My fuse panel has 2 severe burn spots, and the wipers started blowing the fuse, I jury rigged that as well. Remove the glove box, one screw holds the panel on, you can pull it out enough to examine the the back. Best of luck.
Re: Brake-lights keep blowing the "stop" fuse
Quote:
Originally Posted by
technocj
After a similar headlight failure scenario, I found a burned connector with melted plastic on the back of the fuse panel. I cut off a piece of the connector, and used a new wire connector to the fuse box, sorry no pics. My fuse panel has 2 severe burn spots, and the wipers started blowing the fuse, I jury rigged that as well. Remove the glove box, one screw holds the panel on, you can pull it out enough to examine the the back. Best of luck.
Yes, good point. Rootbeer, fuse box problems are typically associated with faint smells of burning plastic that you will occasionally notice while you're driving and/or using the problematic accessory. The damage to the back of the fuse block typically looks like this:
http://i8.photobucket.com/albums/a23...psf26lol8t.jpg
There are also some connectors under your steering column that have been known for burning like this. Pull the lower plastic cover off the column and check these out. I recommend unplugging these and looking at the pins inside. Pay particular attention to the flat blue connector under there. Replace or bypass anything that looks burned. Tim
3 Attachment(s)
Re: Brake-lights keep blowing the "stop" fuse
Attachment 3627Attachment 3628Attachment 3629
The one on the left in all of the above pictures is the driver's side top brake bulb. it's different from the other three brake bulbs which are the correct 1157 bulbs. It looks really similar, like almost identical. the differences were the printed figures on the side and no embossed wording, and also the bulb was kinda stuck in the socket. I'm not sure if you can tell in the picture but the black base of the bulb sort of cracked when trying to remove it, and it looks like it possibly slightly melted part of the socket around that connection.
could this his little bulb be the problem? I know it's aftermarket but it looks so similar.
p.s.
Is 1157 a toyota part number?
Thanks guys! I'll be pulling the fuse box for inspection tonight.
-Spencer
Re: Brake-lights keep blowing the "stop" fuse
1157 is a standardized bulb designation. It appears you have a 2057 on the left. This bulb is largely the same and essentially compatible but has slightly lower wattage on the low side filament. I have seen these dual filament bulbs crammed in backwards causing the indexing pins to be difficult to disengage. Perhaps this was the cause of it being stuck?
Re: Brake-lights keep blowing the "stop" fuse
I doubt that was your problem, but I would still put an 1157 back in there "just because". As Original says, it's possible to cram them in incorrectly, so just make sure the indexing pins are oriented correctly (pins are set at different heights). When bulb is clocked correctly it should easily twist into the socket. The big reason I suggested checking bulbs is sometimes you'll find an 1156 (single conductor bulb) in an 1157 (double conductor) socket. This can allow the single contact (center of bulb base) to short between the contacts inside the socket. That weird bulb you have may not be an 1157, but at least it has 2 contacts. Tim